2月17日,慈音街道召开2023年“基层治理对标跨越”工作大会,深入学习贯彻党的二十大精神、省市全会精神和新区高质量发展大会精神,号召街道上下真抓实干、乘势而上,奋力谱写新时代慈音高质量发展的新篇章,全力以赴为新区“一高地一典范五中心”的建设贡献慈音力量。新区党工委委员、纪工委书记蒋佰华,街道党工委、办事处班子成员,街道全体机关干部、各社区工作人员、受表扬的代表共计110人参加会议。

会议对2022年度慈音街道先进集体和先进个人进行了表扬并颁奖。城市管理办公室、杰灵社区在会上作表态发言。街道党工委书记胥洪鸽同志对2022年工作进行总结并安排部署2023年工作。
会议指出
2022年,在新区党工委、管委会的坚强领导下,街道上下众志成城、紧紧围绕新区“一区一地一典范”目标要求,多项工作取得新突破。辖区商圈党建荣获四川省两新组织党建示范楼宇,街道荣获遂宁市第七次全国人口普查先进集体、河东新区2022年度先进集体、绿洲社区荣获遂宁市抗击新冠感染疫情先进集体等,4名个人获省市表彰。

会议强调
2023年是深入贯彻落实党的二十大精神的开局之年,是河东新区建设高质量发展的关键之年,怎样开好局、起好步至关重要。
会议要求
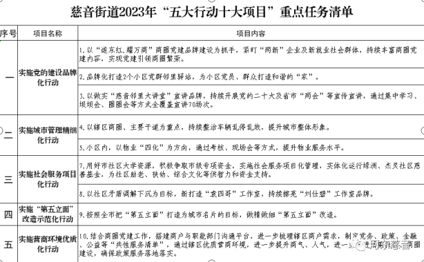
街道上下要坚持以习近平新时代中国特色社会主义思想为指导,全面贯彻落实党的二十大精神,紧紧围绕市委“1336”总体工作思路,加速升腾“成渝之星”的宏伟蓝图,锚定新区“一高地一典范五中心”战略目标,对标江浙地区提升基层治理水平,抓好街道“五大行动十大项目”。一是在党建引领上实现新跨越。以党的二十大精神学习宣传贯彻为契机,深化“遂东红·耀万商”商圈党建品牌建设,实现党建引领商圈繁荣;盘活用好邻里驿站小区阵地,切实为群众解难题、谋福利,为发展扛重担、开新局。二是在城市管理上开创新局面。推进商圈、干道周边城市环境精细化管理;以物业“四化”为目标,更好运用物业考评机制,强化示范引领,提升物业服务水平;进一步解决小区非机动车停放、飞线充电等重点民生问题,提升城市整体形象。三是在社会服务上取得新进展。以矛盾调解下沉为目标,做好民生实事,打造“刘仕碧”工作室、“袁四哥”工作室;扎实推进社会服务项目化管理,实体化运行绿洲、杰灵社区慈善基金,为社区助老、扶幼、综合文化等提供智力和资金支持。四是在“第五立面”改造上刷新新颜值。全面推进街道“第五立面”综合改造提升,做好宣传动员,积极引导业主自筹资金,收集改造意愿、改造方式等基础数据,塑造良好空间秩序,让群众感受到实实在在的获得感、幸福感。五是在优化营商环境上聚集新优势。以聚人气汇商气升腾“烟火气”为重点,搭建街道与商户之间的沟通平台,推进清廉文化进社区、商圈建设,制定“共性服务清单”,为新区高质量发展提供更好的营商环境。

蒋佰华书记肯定了慈音2022年的工作成绩,并对慈音2023年工作提出了指导意见:一是找标杆、谋跨越,铆足干劲开新局、创新绩。要紧紧围绕市委加快建设“成渝中部现代化建设示范市”和新区“一高地一典范五中心”战略目标,抓实街道“五大行动十大项目”。二是敢担当、善作为,全力以赴抓重点、攻难点。要发挥党建引领,推进城市基层治理迈上新台阶,持续打造“红色商圈”。三是增能力、作表率,凝心聚力强堡垒、提效能。要树立正确名利观、价值观,保持实干之风,推进清廉社区建设,营造风清气正干事氛围。
