政府信息公开

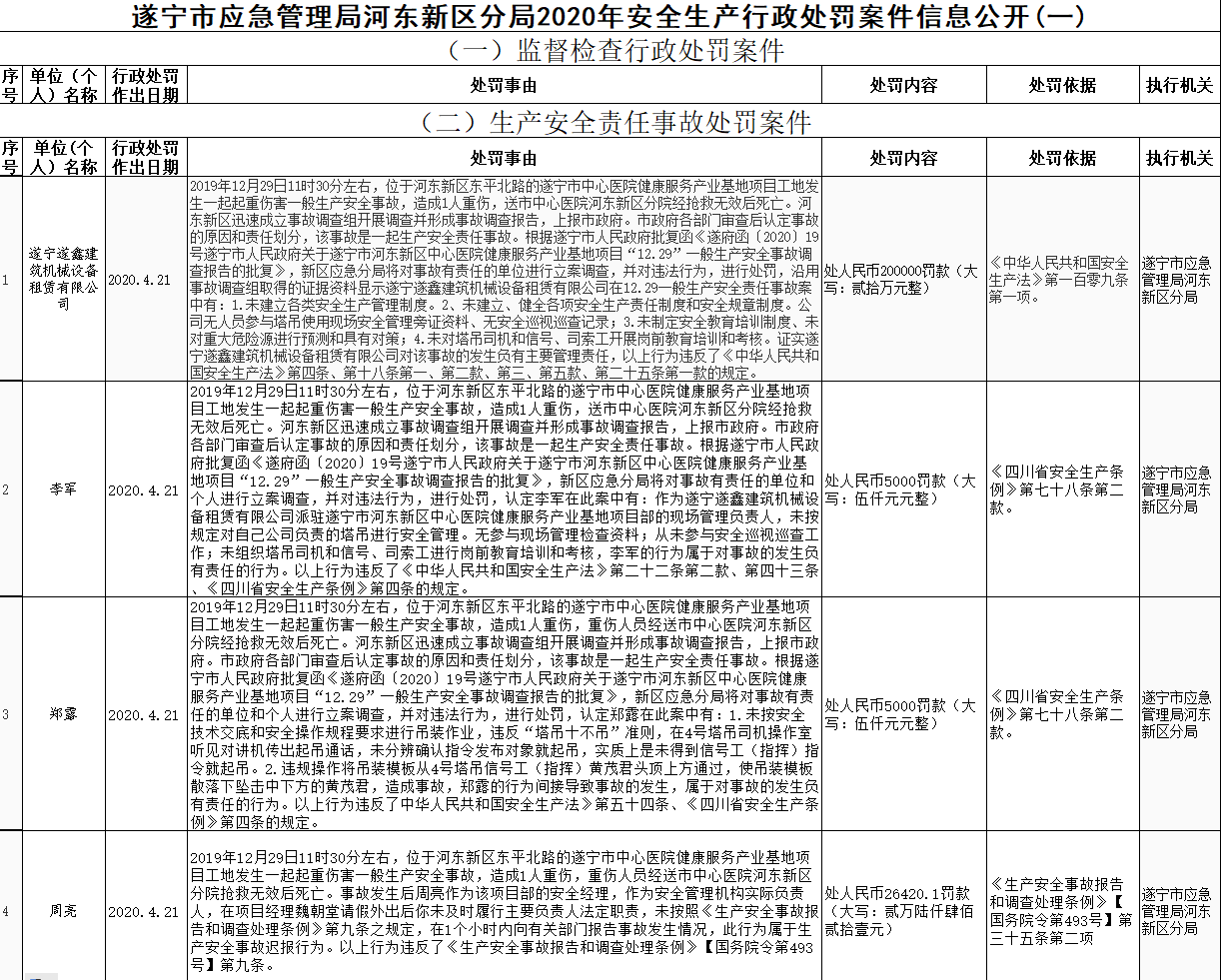
遂宁市应急管理局河东新区分局2020年安全生产行政处罚案件信息公开(一)

来源:遂宁市河东新区管委会 发布时间:2020-04-28 11:38 浏览次数: 字体: [ ] 收藏 打印

image.png

扫一扫在手机打开当前页