自2024年7月1日起,市河东新区企业(包括公司、非公司企业法人、合伙企业、个人独资企业、农民专业合作社,下称“企业”)及其分支机构实行企业信息变更“一件事”办理。
(一)办理业务(业务范围):企业(含公司、非公司企业法人、合伙企业、个人独资企业、农民专业合作社、各类分支机构)变更登记;印章刻制备案;企业社会保险参保信息变更;住房公积金缴存单位信息变更;医保单位参保信息变更登记;银行基本账户信息变更预约;税务登记信息变更。
(二)办理事项(具体事项):企业(含公司、非公司企业法人、个人独资企业、合伙企业、农民专业合作社、各类分支机构)在申请下列登记事项变更时,按照企业信息变更“一件事”联办事项予以受理,完成登记后通过数据共享将变更信息实时推送给公安、人社、住房公积金、医保、银行、税务等部门或机构。
1.公司:名称、类型、经营范围、住所、注册资本、法定代表人姓名、有限责任公司股东或者股份有限公司发起人姓名或者名称。
2.非公司企业法人:名称、类型、经营范围、住所、出资额、法定代表人姓名、出资人(主管部门)名称。
3.个人独资企业:名称、类型、经营范围、住所、出资额、投资人姓名及居所。
4.合伙企业(普通合伙):名称、类型、经营范围、主要经营场所、出资额、执行事务合伙人名称或者姓名,合伙人名称或者姓名、住所、承担责任方式。执行事务合伙人是法人或者其他组织的,登记事项还应当包括其委派的代表姓名。
5.农民专业合作社(联合社):名称、类型、经营范围、住所、出资额、法定代表人姓名。
6.分支机构:名称、类型、经营范围、经营场所、负责人姓名。
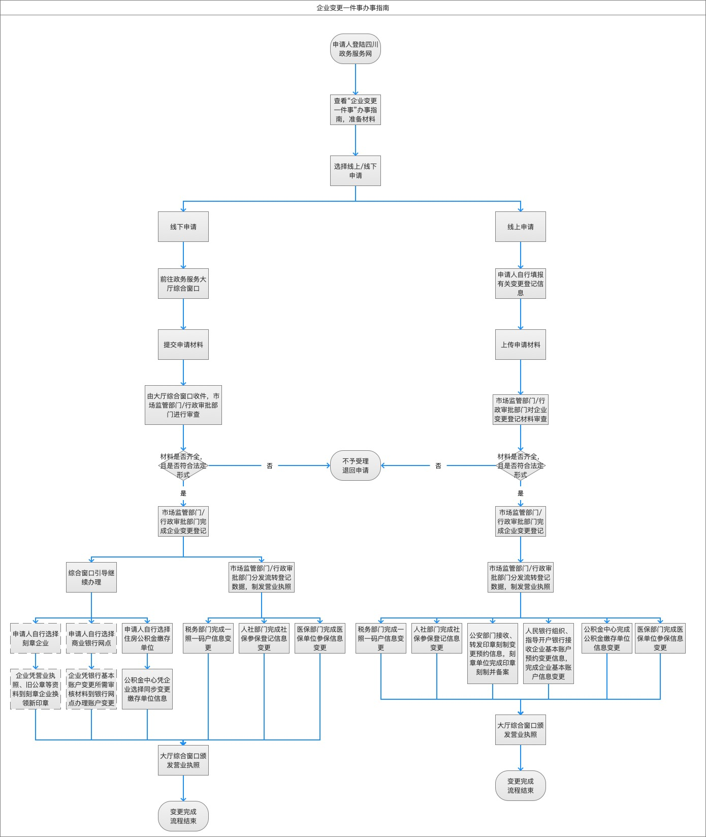
(三)办理方式:
1.“一件事”线上申请。企业通过四川政务服务网企业信息变更“一件事”专区提交变更登记申请,同时根据业务需要选择是否同步办理印章刻制预约、住房公积金缴存单位信息变更、银行基本账户信息变更预约等事项。
2.“一窗式”线下申办。按照“综窗受理、分类流转、后台办理、综窗出件”的模式,企业可到市民中心3号花瓣三楼河东审批区企业登记窗口咨询办理。
企业信息变更“一件事”办理流程图
