政府信息公开

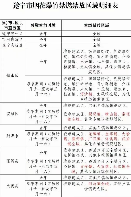
春节期间,遂宁哪些区域可以燃放烟花爆竹?

来源:遂宁市河东新区管委会 发布时间:2023-01-16 09:46 浏览次数: 字体: [ ] 收藏 打印

春节临近,年味渐浓不少网友老早就在关注遂宁能否放烟花爆竹前不久遂宁也发布了通告公布了禁止燃放烟花爆竹区域



春节期间
(农历腊月廿一至次年正月十六)以下区域不在禁止燃放烟花爆竹区域内↓↓↓



小伙伴们虽然遂宁部分区域可以燃放烟花爆竹但燃放不当也是有危险的请大家务必注意安全

扫一扫在手机打开当前页